Guía Ambiental Privada del Sector de Hule Forestal

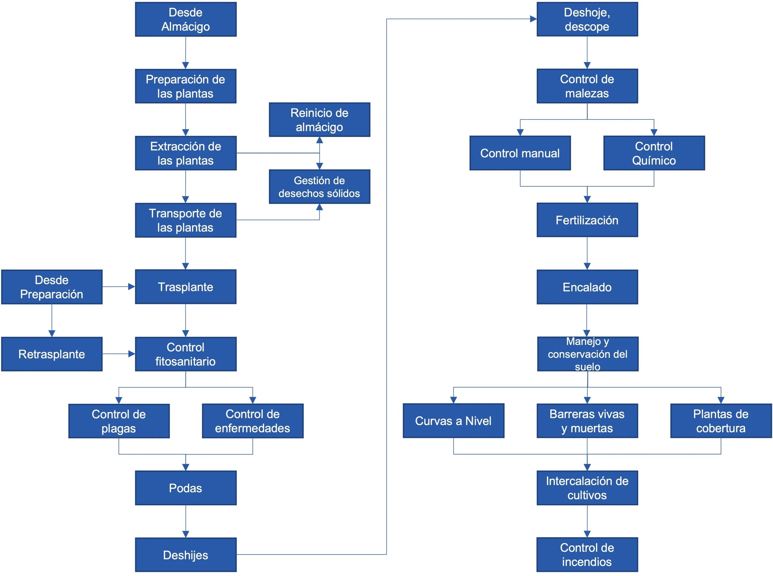
En conjunto con GREMHULE se realizó un levantamiento de campo representativo de distintos tipos de fincas huleras, de las cuales se obtuvieron las mejores prácticas ambientales del sector, tanto para la extracción de látex en estado sólido como líquido. La Guía Ambiental sin embargo, encontró resistencia burocrática en el MARN a consecuencia de diferencias de criterios en cuanto a la forma de presentar la información para el usuario de una forma más adecuada, por lo que el documento se emitió de forma privada para el sector.

Anterior
Anterior

Guía Ambiental Para Sistemas de Producción de Leche Especializados y de Doble Propósito